有關近日西班牙巴塞隆納地區發生野豬發現非洲豬瘟(ASF)病例一事,農業部動植物防疫檢疫署已於2025年11月29日公告(新聞發佈連結),將西班牙自非洲豬瘟非疫區國家中刪除,活豬及豬肉產品自2025年11月29日起裝船、裝機起運者,一律禁止輸入;為降低市場及消費者的疑慮與不安,特此公告說明欣伯西班牙豬肉產品來源與現階段因應情況。
一、豬肉產品來源
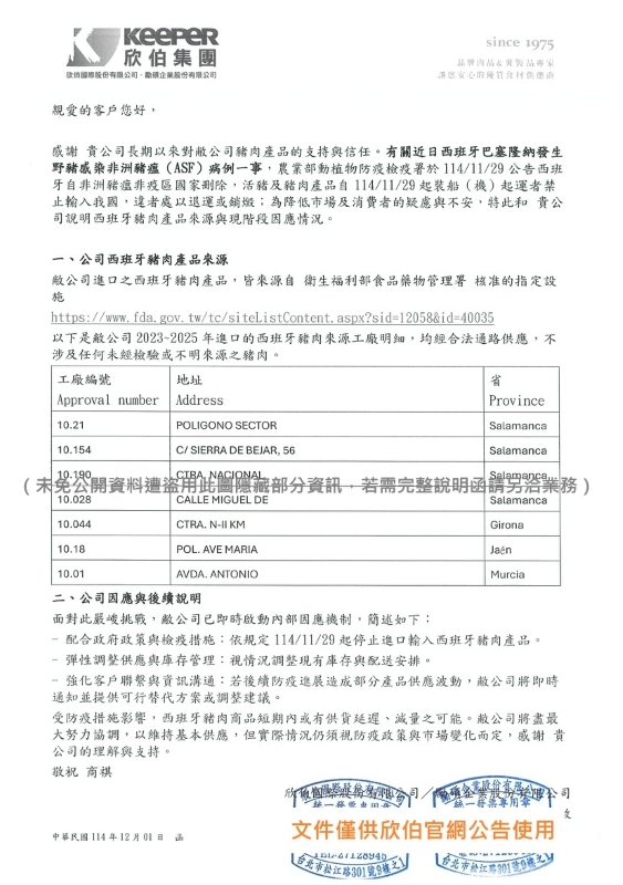
欣伯所有西班牙豬肉產品均來自衛生福利部食品藥物管理署核准的生產設施(設施清單連結),並經合法通路採購、進口,不涉及任何未經檢驗或來源不明之豬肉。
二、因應與後續說明
面對此嚴峻挑戰,敝公司已即時啟動內部因應機制,簡述如下:
- 配合政府政策與檢疫措施:已依規定自2025年11月29日起停止進口西班牙豬肉產品。
- 彈性調整供應與庫存管理:針對禁止輸入造成的供應短缺,視情況調整現有庫存及採購規劃。
- 強化客戶聯繫與資訊溝通:若後續防疫進展造成豬肉產品供應波動,敝公司將即時通知並提供可行替代方案或調整建議。
非洲豬瘟防疫工作對臺灣養豬業的長遠發展至關重要,受防疫措施影響,各類豬肉商品將有供貨延遲、減量之可能,欣伯會持續關注疫情變化,盡最大努力與各方協調,以維持基本供應,盼能和各方攜手共度這段挑戰。
